科捷实业农残检测原料食品安全抗原抗体——深圳市科捷实业发展有限公司

科捷专注于高品质的抗原抗体原料
高效、灵敏、特异,满足科研和生产领域

全国咨询热线132-4980-7482

知识园地

快速咨询热线

+8613249807482

深圳市科捷实业发展有限公司

地址:深圳市南山区粤海街道滨海社区高新南十道87、89、91号深圳市软件产业基地2栋C1202-4

咨询QQ:点击咨询点击咨询点击咨询

E-mail:antiby@126.com

扫一扫,加客服微信

知识园地
当前位置:首页 > 技术资料 > 知识园地

Western Blot实验避坑指南!从“翻车”到“封神”的终极攻略!

发布时间:2025-05-30 11:29:04来源:

条带消失术:跑完胶发现目标蛋白人间蒸发?
背景“星空图”:膜上布满非特异性斑点,比银河还耀眼。
阴阳颠倒:实验组比对照组更弱?内参都跑偏了!
重复性玄学:同一批样本,两次结果天差地别……
如果你也经历过以上“惨案”,别慌!这篇保姆级攻略将带你从原理到实操,彻底征服WB实验!
 

一、Western Blot实验基本原理

Western Blot(蛋白免疫印迹)是检测特定蛋白表达的“黄金标准”!
基本原理:先利用聚丙烯酰胺凝胶电泳(PAGE)技术对蛋白质样品进行分离,使不同分子量的蛋白质在凝胶中按大小排列。随后,通过合适的转移方法(如电转移),将分离后的蛋白质从凝胶转移到固相载体(如硝酸纤维素膜(NC 膜)或聚偏氟乙烯膜(PVDF 膜))上。固相载体凭借其独特的物理化学性质,以非共价键形式吸附蛋白质,且能最大程度维持电泳分离后多肽的原有形态以及生物学活性。
接下来,将固相载体上的蛋白质作为抗原,与特异性的抗体发生免疫反应。首先加入一抗,它能够精准地识别并结合到目标蛋白上。之后再加入标记有酶或放射性同位素的二抗,二抗与一抗特异性结合。最后,通过底物显色或放射自显影技术,使反应位点产生可见的信号,从而检测出电泳分离后的特异性目的蛋白,实现对特定基因表达蛋白成分的分析。
 
二、实验流程图
(一)蛋白提取与定量
 
操作细节 :
1、提取 :从细胞或组织中提取蛋白质时,需使用裂解液(如 RIPA 裂解液),并加入蛋白酶抑制剂(如 PMSF)和磷酸酶抑制剂,以防止蛋白质降解和去磷酸化。将裂解后的样品进行离心(一般为 10,000 -14,000g,4℃,10 - 20 分钟),取上清液即为蛋白提取液。
①常用的RIPA缓冲液(强)配方: 1%NP-40或Triton X-100,1% sodiumdeoxycholate,0.1% SDS,150 mM NaCl,50 mM Tris-HCl,pH 7.4,1mMEDTA。
②裂解液选择
 
图片
③避坑重点
 
全程冰上操作,裂解后立即分装冻存(-80℃)
 
超声破碎:3秒脉冲×5次(间隔10秒防过热)
 
2、定量 :常用的蛋白定量方法有 BCA 法和 Bradford 法。
BCA 法通过比色法测定蛋白质浓度,操作时需准确配制试剂工作液,并确保反应体系的温度和时间一致。
Bradford 法利用考马斯亮蓝 G - 250 染料与蛋白质结合后的颜色变化来测定浓度,此方法操作简便,但易受蛋白质种类和缓冲液成分的影响。
 
其中,BCA 法操作流程:
①标准品梯度稀释
通常将 BSA(牛血清白蛋白)配制成 2mg/mL 的母液,然后进行梯度稀释,得到 0.5-2.0mg/mL(5 个点)的标准品溶液,这是常见的梯度范围。
 
②样本稀释
一般将样本稀释 1:10~1:50,但具体稀释倍数需要根据样本的大致蛋白浓度进行调整,确保 OD 值在标准曲线的线性范围内。
 
③试剂混合
BCA 工作液的配制通常是将试剂 A 和试剂 B 按 50:1 的比例混合,然后加入到标准品和样本中,37℃孵育 30min,这个步骤正确。
 
④检测
在 562nm 波长下读取 OD 值,这是正确的检测波长。
 
常见翻车场景及解决方法
 
①OD 值爆表
如果样本未稀释直接检测,确实可能导致 OD 值超出仪器的检测范围。解决方法是将样本进行适当稀释,使其 OD 值落在标准曲线的线性范围内,然后重新检测。

②标准曲线 R²<0.99
移液枪操作误差是导致标准曲线 R² 值过低的常见原因之一。可以尝试换用反向吸液法来减少误差,这种方法可以更精确地控制液体的吸入和释放。此外,确保标准品的配制准确、孵育条件一致以及比色杯的清洁等也非常重要。
 
在实际操作中,还需注意以下几点:
①移液操作 :移液枪的使用要规范,定期校准移液枪,确保移液的准确性。
②反应条件 :孵育时间和温度要严格控制,过长或过短的孵育时间以及温度的波动都可能影响检测结果。
③比色杯 :使用比色杯时,要注意其清洁度,避免因比色杯上的污渍或划痕影响光吸收的测量。
④试剂新鲜度 :BCA 试剂要保证新鲜,避免长时间存放导致试剂失效。
 
(二)配胶
 
操作细节 :
根据目标蛋白分子量选择合适的聚丙烯酰胺凝胶浓度。配胶时,需准确称量各种试剂,如丙烯酰胺、甲叉双丙烯酰胺、TEMED 等,并用适量的蒸馏水溶解。注意避免溶液中产生气泡。
问题分析 :
凝胶浓度选择不当可能影响蛋白质的分离效果。浓度越高,凝胶孔径越小,适合分离小分子量蛋白;反之,则适合大分子量蛋白。若配胶过程中试剂混合不均匀或产生气泡,会影响凝胶的均匀性和电泳效果。
制胶配方表:
图片

 

(三)电泳
操作细节 :
将蛋白样品与上样缓冲液(含 SDS 和巯基乙醇)混合后,加载到凝胶孔中。使用垂直电泳装置,在适当的电压下进行电泳。一般来说,浓缩胶部分使用较低电压(如 80V),分离胶部分使用较高电压(如 120 - 150V)。
问题分析 :
电泳时间过长或过短,以及电压过高或过低,都会影响蛋白质条带的质量和分离效果。时间过长可能导致条带跑出凝胶,时间过短则会使条带过于拥挤。电压过高可能使蛋白质变性不充分,电压过低则会延长电泳时间。
①电泳参数设置:
浓缩胶 :80V 恒压,时间约为 30min,至溴酚蓝迁移至浓缩胶与分离胶交界处,开始进入分离胶。
分离胶 :120V 恒压,时间根据目标蛋白的分子量和电泳情况调整,一般为 1 - 2 小时。
②避坑指南
制胶气泡 :在倒入分离胶时,应将玻璃板轻轻靠在一块小木板或玻璃片上,呈 45° 倾斜,缓慢注入分离胶,这样可以使气泡沿斜面逸出,避免气泡混入胶中。注入完成后,将玻璃板轻轻放平,使分离胶自然铺平。若分离胶中存在小气泡,可用电泳缓冲液或细针将其挑出。
条带扭曲 :每块胶的电流应控制在 15 - 25mA 左右。电泳时缓冲液需完全覆盖胶面,否则会导致电流分布不均,使蛋白质迁移速度不一致,造成条带扭曲。此外,确保电泳槽内缓冲液充足且电极连接正确,避免电泳过程中出现局部过热或电流过大等情况,也有助于防止条带扭曲。
 
(四)转膜
 
操作细节 :
将经过电泳分离的蛋白质从凝胶转移到固相载体(如 PVDF 膜或尼龙膜)上。转膜前需对膜进行活化,PVDF 膜通常用甲醇浸泡。在转膜装置中,按顺序放置滤纸、凝胶、膜和滤纸,并确保它们之间没有气泡。使用湿转装置,在适当的电流和电压下进行转膜(一般为 200 - 250mA,30 - 60 分钟)。
①湿转法标准操作
图片
②关键细节
膜激活:PVDF膜浸甲醇15秒→转膜液平衡
除气泡:用玻璃棒滚压"三明治"结构5次
 
问题分析 :
转膜效率低会导致部分蛋白质无法转移到膜上,从而在后续检测中出现条带缺失或强度过低的情况。转膜过程中如果电流过大,可能会使蛋白质变性或破坏膜的结构。气泡的存在会阻碍蛋白质的转移,导致转膜不完全。
 
)封闭
操作细节 :
用封闭液(如 5% 的脱脂奶粉或 BSA 溶液)封闭膜上的非特异性结合位点,以防止抗体的非特异性吸附。封闭通常在室温下进行,时间为 1 - 2 小时。
问题分析 :
封闭不充分可能导致抗体的非特异性结合,增加背景信号。过度封闭可能会阻碍抗体与目标蛋白的结合,导致信号过低或无信号。
 
(六)抗体孵育
操作细节 :
一抗孵育 :将封闭后的膜与特异性一抗在适当条件下孵育(如 4℃孵育过夜)。一抗浓度一般较低,需根据抗体说明书进行稀释。
洗涤 :用 TBST 缓冲液洗去未结合的一抗,减少背景信号。洗涤步骤通常包括 3 - 5 次,每次 5 - 10 分钟。
二抗孵育 :加入与一抗相应的二抗(通常标记有酶或荧光物质),在室温下孵育 1 - 2 小时。二抗浓度相对较高,也需根据说明书稀释。
①抗体使用
图片
②避坑事项:
背景高:二抗浓度过高→按1:5000重新稀释
信号弱:一抗反复冻融→分装保存,现用现配
 
(七)显影
操作细节 :
常用的检测方法包括化学发光检测和荧光检测。化学发光检测使用 ECL 试剂,二抗标记的酶催化底物发光,发光强度与目标蛋白的量成正比。通过 X 光胶片或成像仪记录发光信号。荧光检测则使用荧光成像仪直接检测二抗标记的荧光信号。
问题分析 :
化学发光检测中,底物变质或酶失活会导致发光信号减弱或无信号。荧光检测中,荧光信号可能受到背景荧光的干扰,影响检测结果的准确性。此外,曝光时间不当也会影响显影效果,时间过短信号弱,时间过长可能出现过曝现象。
图片
 
三、高频问题解析

1. 蛋白定量篇:为什么测不准?

案例:BCA法测出负值?

→ 罪魁祸首:样本含高浓度EDTA

→ 解决方案:换用兼容螯合剂的Bradford法
 
 
2. 电泳篇:出现微笑条带
→ 原因:电泳产热不均→胶体中部温度过高
→ 破解:降低电压至80V,加冰浴降温
 
 
3. 转膜篇:大分子蛋白总丢失?
100kDa以上转膜方案:
→ 转膜液添加0.1% SDS
→ 改用0.45μm PVDF膜
→ 转膜时间延长至150min
 
 
4. 抗体篇:非特异性结合怎么破?
三重验证法:
→ 空白对照:不加一抗(排除二抗非特异结合)
→ 敲除样本:使用KO细胞验证抗体特异性
→ 多抗体比对:不同货号抗体交叉验证
 

 

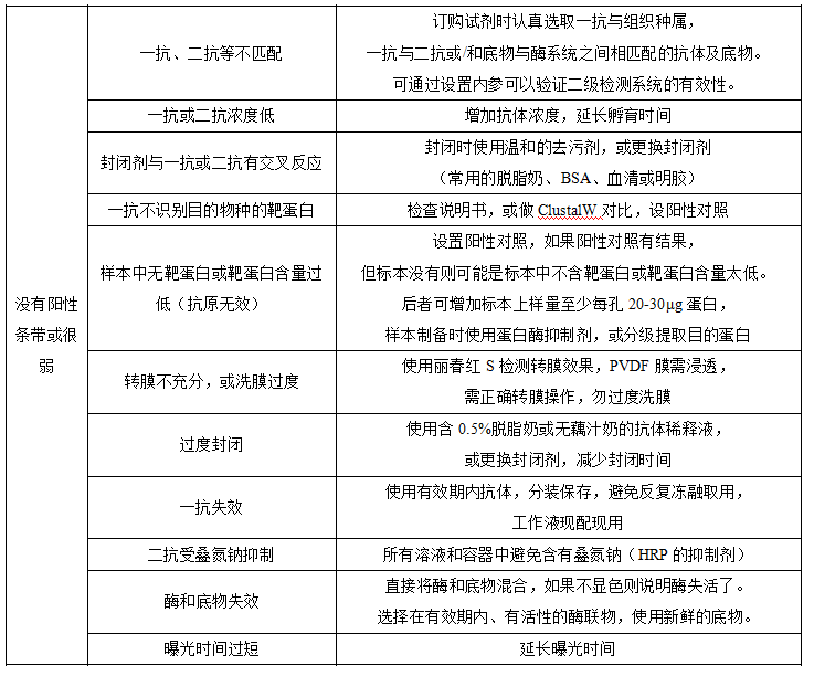
问题汇总:

图片
图片
图片
图片

 

标签: WB   Western Blot实验

'); })();